Hotline:
0903361965
-
Email:
pr@ruthimex.com.vn
Home page
about us
Core values
>
Management team
>
History
>
Branch systems
>
Products
Water supply and drainage industry
Mining industry
Construction industry
Automobile Industry
Rubber products used in the medical field
Rubber joints in the household electrical industry
Damping rubber
Insulating silicone
Silicone rubber products for foodstuff, drinking water and medical field
EVA foams
Technical plastic used in construction
CAPACITY PROFILE
Certificate
>
Awards
>
Facilities
>
Production technology
>
News
Local news
>
Recruitment
>
UNI0N activities
>
Market news
>
Contact us
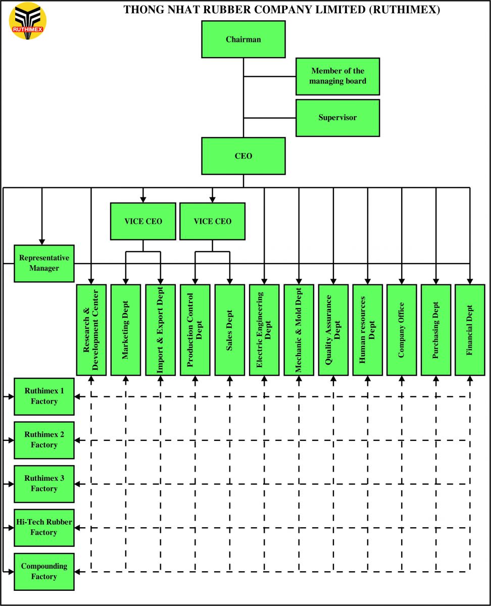
about us
Management team
Management team
about us
Core values
History
Management team
Branch systems
HOT PRODUCTS