Hotline:
0903361965
-
Email:
pr@ruthimex.com.vn
trang chủ
về chúng tôi
Giá trị cốt lõi
>
Đội ngũ quản lý
>
Lịch sử hình thành
>
Các xí nghiệp trực thuộc
>
sản phẩm
Ngành cấp thoát nước
Ngành khai thác khoáng sản
Ngành xây dựng
Ngành ô tô
Ngành y tế
Joint cao su trong ngành điện gia dụng
Cao su giảm chấn
Silicone cách điện
Silicone ứng dụng trong ngành thực phẩm, nước uống, y tế
Mousse xốp EVA
Nhựa kỹ thuật ngành xây dựng
Hồ sơ năng lực
Chứng nhận
>
Giải thưởng
>
Cơ sở vật chất
>
Công nghệ sản xuất
>
tin tức
Tin tức nội bộ
>
Tuyển dụng
>
Hoạt động đoàn thể
>
Tin tức thị trường
>
liên hệ
về chúng tôi
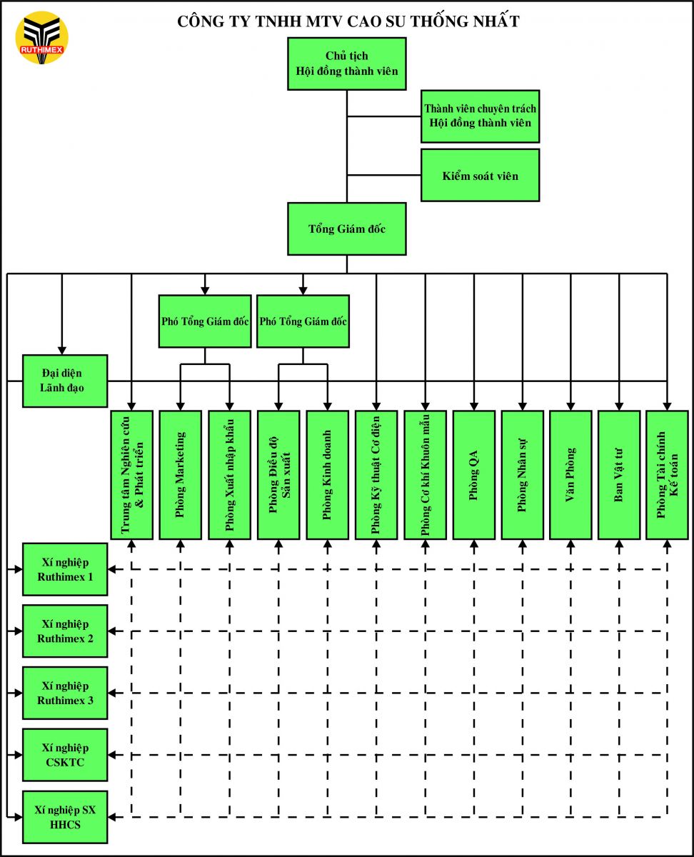
Đội ngũ quản lý
Đội ngũ quản lý
Các bản tin liên quan
Management team
về chúng tôi
Giá trị cốt lõi
Lịch sử hình thành
Đội ngũ quản lý
Các xí nghiệp trực thuộc
Sản phẩm tiêu biểu